简体
繁体
导航
首页
首页
资讯中心
政府信息公开
政务服务
互动交流
红黑榜
专项工作
当前位置:
首页
> 政府信息公开 > 黄山市市场监督管理局
>
行政权力运行
>
公共服务事项
>
流程图
索
引
号:
003138857/202510-00027
信息分类:
流程图
主题分类:
市场监管、安全生产监管,其他,其他,其他,其他,其他,其他
发文日期:
发布机构:
黄山市市场监督管理局
发布日期:
2025-10-17
生效日期:
有效
废止日期:
发布文号:
无
关
键
词:
内容概述:
有
效
性:
有效
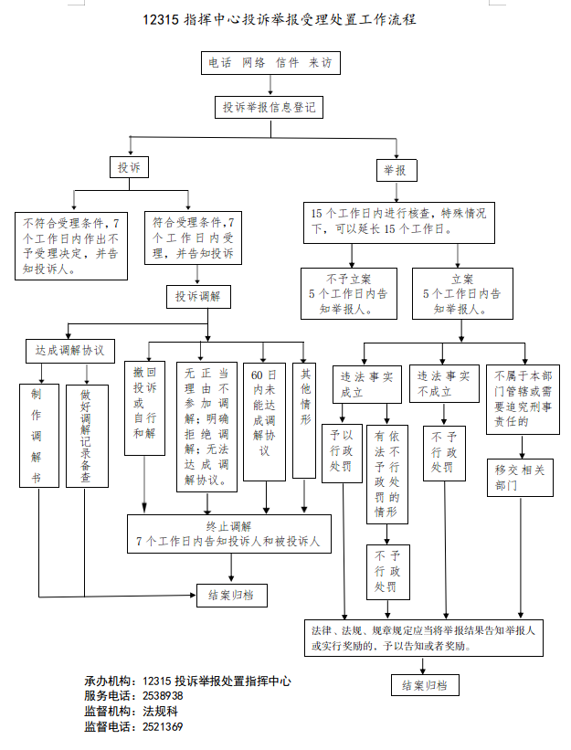
12315市场监管投诉举报服务工作流程图
作者:市市场监管局
发布时间:2025-10-17 08:19
信息来源:黄山市市场监督管理局
阅读次数:
次
字号:
大
中
小
文本下载
我要纠错
打印
收藏
扫一扫在手机打开当前页